fashion
Work
About
CERTIFICATES
Contact
Albert Lazerson
fashion
Work
About
CERTIFICATES
Contact
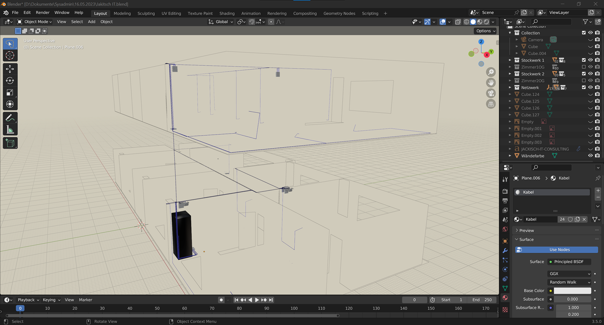
Visualisierung
A network visualisation for an office inside Blender. It can be accessed in real time. We can go inside clients new office and show, how his network could look like.
↑
Back to Top